各班级团支部:
2025年是实现“十四五”规划目标的收官之年,也是全面推进中国式现代化新征程的关键一年。为进一步加强学院党员队伍建设,优化党员队伍结构,保持基层党组织的先进性,激发广大青年政治热情、引导青年积极向党组织靠拢,根据《中国共产党发展党员工作细则》等有关文件精神,现将本学期递交入党申请书工作有关事项通知如下:
一、递交入党申请书的基本条件
1.递交入党申请书人员必须年满18周岁;
2.递交入党申请书人员必须承认党的纲领和章程,无宗教信仰;
3.自愿递交入党申请书;
4.递交入党申请书人员的政治面貌原则上须为共青团员。
二、入党申请书的基本内容和格式
要求入党的人须自愿向党组织正式提出书面申请,入党申请书需遵循特定格式与内容要求(参考附件1)。
三、递交入党申请书的注意事项和流程
1.递交时间:申请人需在9月21日前向班级团支部提交入党申请书;
2.材料收取与上交:本科生由班级团支书统一收集入党申请书,制作入党申请人台账,汇总至各班带班党员;研究生由班级团支书收取入党申请书后,直接上交至年级责任辅导员老师处。上交截止时间为9月23日,并提交入党申请人情况公示备案表(见附件2,命名格式:XX团支部+入党申请人情况公示备案表)至学院学生党员服务中心徐同学邮箱:[email protected]。党服汇总审核后9月25日前发给学院党建负责邹老师处。
3.后续流程:
党支部收到材料后,需在一个月内安排正式党员与入党申请人谈话,了解其基本情况、介绍入党条件与程序、加强教育引导,并填写《同入党申请人谈话记录表》;谈话结束后,各党支部将《同入党申请人谈话记录表》与入党申请书统一归档;学院党员服务中心收齐所有申请材料后进行集体公示,公示期满无异议的,列为入党申请人。
四、其他注意事项
1.入党申请书需提交手写纸质版(统一用20*20方格纸),具体细节可参照各支部通知;
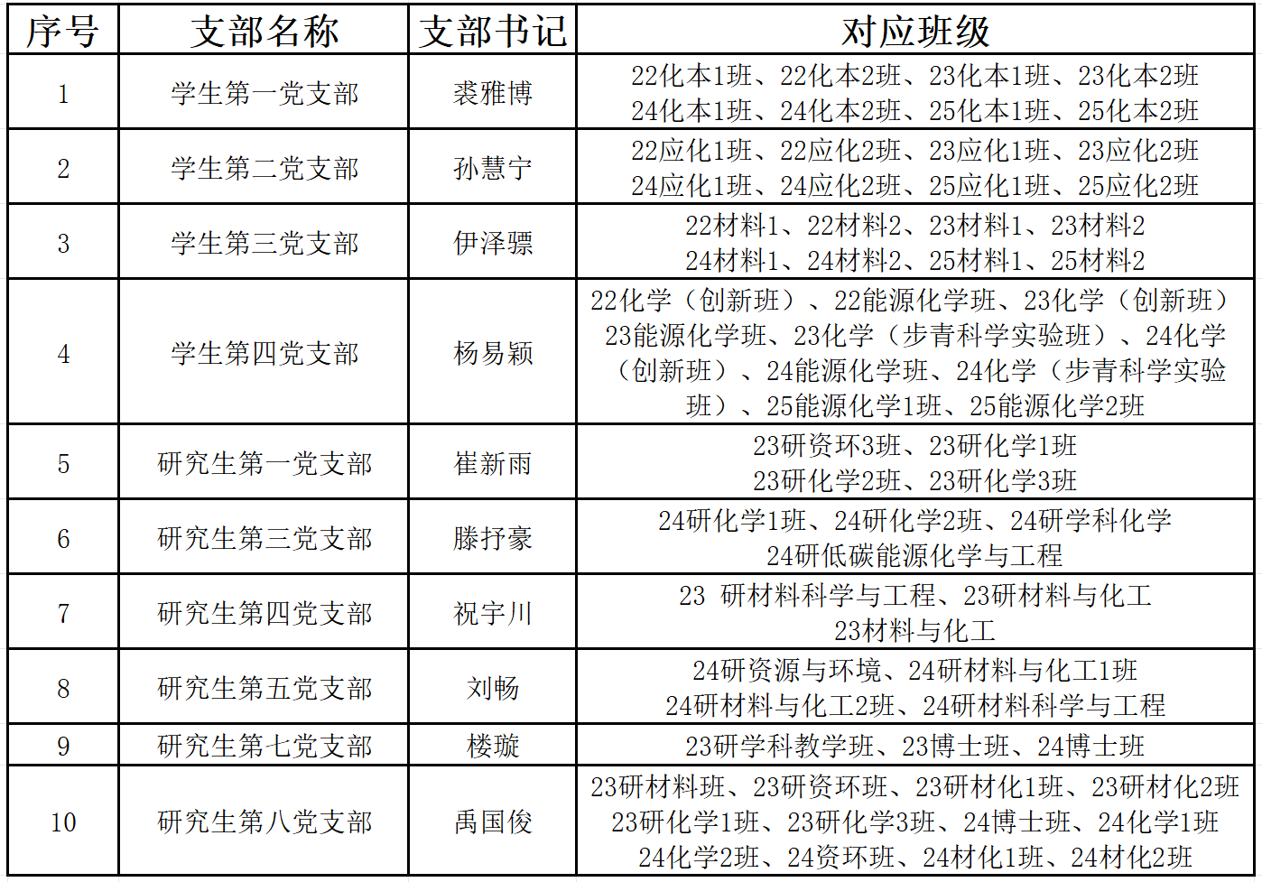
2.各专业对应党支部名称:

3.如有疑问,请联系党服中心处主任胡同学,QQ:2424982869。
【1】入党申请书撰写说明.docx
中共温州大学化学与材料工程学院委员会
2025年9月12日