人妻NTR
院长信箱
人妻NTR
学院概况
师资力量
系所中心
学科建设
科学研究
人才培养
招生就业
党群工作
校友专栏
下载专区
院务公开
人妻NTR
学院概况
学院大事记
正文
通知公告
学院简介
现任领导
机构设置
学院大事记
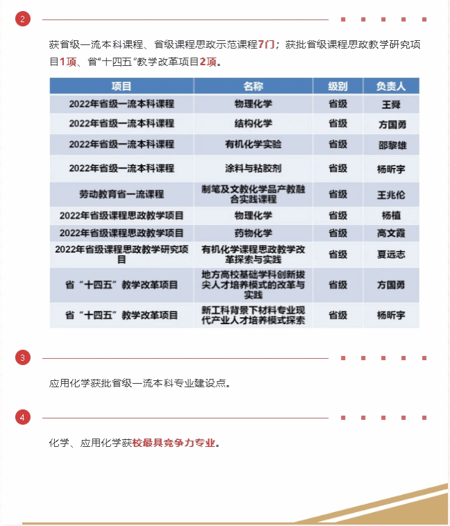
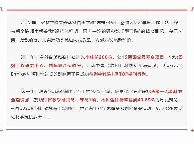
化材学院大事记--2022年
添加时间:2022年12月31日 浏览:
上一篇:
化材学院大事记--2023年
下一篇:
化材学院大事记--2019年
联系化材学院
学院地址:温州高教园区温州大学南校区化材学院11号楼
人才热线:0577-86689360
招生热线:0577-86689300
E-mail:
[email protected]
常用链接
国家知识产权局
微信公众号
Copyright ©
Wenzhou University All Rights Reserved.
技术支持: